Many
Manuals
search
Kategorien
Marken
Startseite
Intel
Prozessoren
IQ31244
Bedienungsanleitung
Intel IQ31244 Bedienungsanleitung Seite 8
Herunterladen
Teilen
Teilen
Zu meinen Handbüchern hinzufügen
Drucken
Seite
/
30
Inhaltsverzeichnis
LESEZEICHEN
Bewertet
.
/ 5. Basierend auf
Kundenbewertungen
1
2
3
4
5
6
7
8
9
10
11
12
13
14
15
16
17
18
19
20
21
22
23
24
25
26
27
28
29
30
In
te
l
®
IQ31244 Customer Referen
ce Board
8
User’s Manual
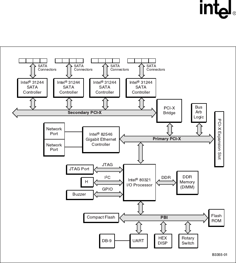
Figu
re 1.
Inte
l
®
IQ31244 Customer Referen
ce Board Block Diag
ram
1
2
3
4
5
6
7
8
9
10
11
12
13
...
29
30
IQ31244 Customer
1
Reference Board
1
2 User’s Manual
2
Contents
3
Revision History
5
6 User’s Manual
6
1.0 Introduction
7
8 User’s Manual
8
Figure 1. Intel
8
1.1 Features
9
1.2 Electrical Specifications
10
1.4 Physical Characteristics
11
1.5 Physical Configuration
12
1.6 Reference Information
13
2.0 PCI-X Interface
14
2.1 PAL Arbitration Circuit
15
80321 I/O Processor
16
3.0 Intel
16
User’s Manual 17
17
Figure 3. Intel
17
3.1 Interrupts
18
3.2 General-Purpose I/O Unit
19
C Bus Units
19
3.4 SDRAM EEPROM
20
3.5 Temperature Sensors
20
3.6 Reset Supervisor
20
3.7 DDR SDRAM
21
4.1 Intel
22
5.0 SATA Interface
23
5.1 SATA JTAG Interface
24
5.2 Intel
24
5.3 Activity LEDs
25
6.1 Flash ROM
26
6.2 CompactFlash*
26
6.3 Console Serial Port
27
6.4 Rotary Switch
27
6.5 JTAG Emulator Support
28
6.6 Hex Display
28
6.7 LEDs
28
7.0 ATX Power Connector
29
8.0 Jumpers
30
Kommentare zu diesen Handbüchern
Keine Kommentare
Publish
Verwandte Produkte und Handbücher für Prozessoren Intel IQ31244
Prozessoren Intel Webcam 253668-032US Bedienungsanleitung
(806 Seiten)
Prozessoren Intel I5 Bedienungsanleitung
(56 Seiten)
Prozessoren Intel S1155 Bedienungsanleitung
(124 Seiten)
Prozessoren Intel i7-4770K Bedienungsanleitung
(120 Seiten)
Prozessoren Intel E3 Bedienungsanleitung
(116 Seiten)
Prozessoren Intel 80C186XL Bedienungsanleitung
(405 Seiten)
Prozessoren Intel mPGA604 Bedienungsanleitung
(52 Seiten)
Prozessoren Intel NetBurst Bedienungsanleitung
(17 Seiten)
Prozessoren Intel ARCHITECTURE IA-32 Bedienungsanleitung
(636 Seiten)
Prozessoren Intel Chipper 945GC Bedienungsanleitung
(39 Seiten)
Prozessoren Intel DBPXA210 Bedienungsanleitung
(24 Seiten)
Prozessoren Intel 8mb Bedienungsanleitung
(36 Seiten)
Prozessoren Intel I5 Bedienungsanleitung
(56 Seiten)
Prozessoren Intel 955X Bedienungsanleitung
(36 Seiten)
Prozessoren Intel CM8064301559301 Datenblatt
(70 Seiten)
Prozessoren Intel GG8067401635553 Datenblatt
(608 Seiten)
Prozessoren Intel CM8064601482461 Datenblatt
(4 Seiten)
Prozessoren Intel CM8063601537106 Datenblatt
(504 Seiten)
Prozessoren Intel CM8064601618605 Datenblatt
(125 Seiten)
Prozessoren Intel CL8064701528402 Datenblatt
(116 Seiten)
Dokument drucken
Seite drucken 8
Kommentare zu diesen Handbüchern